Датчики положения ригеля на датчике холла
Я хочу чтобы мой умный дом знал, закрыты замки или нет. При этом я не хочу никакие умные замки, и вообще возможность удалённо открывать/закрывать мне не требуется.
Я уже пробовал сделать это на герконах, но оно сломалось: mysku.club/blog/aliexpress/93791.html
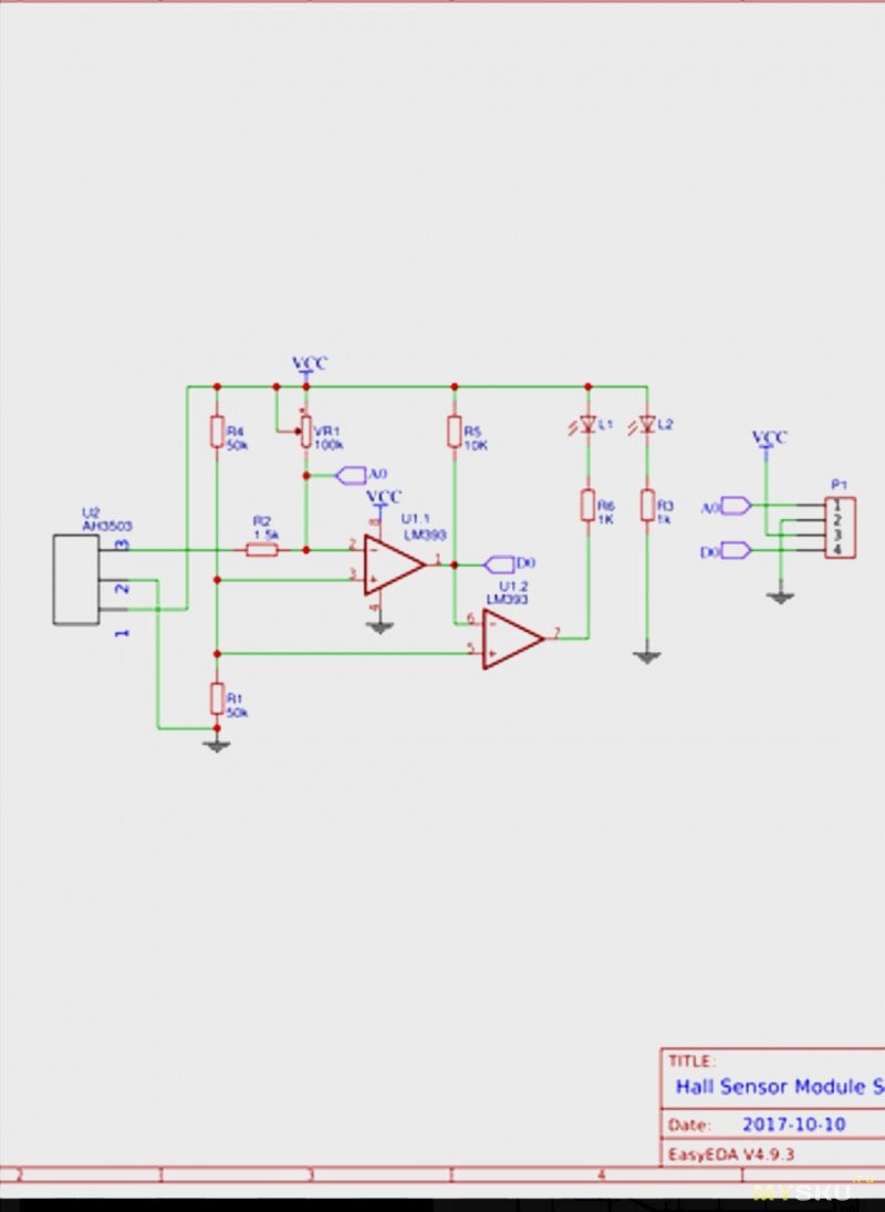
Настала очередь датчиков холла. Т.к. у меня умным домом рулит raspberry то мне нужен цифровой датчик, на 3.3v. Оказывается производится уже готовая платка HW-484 V0.2 на датчике холла 49E и компараторе LM393.





Снял пару видео с происходящим vkvideo.ru/video-234056226_456239018 vkvideo.ru/video-234056226_456239019





Видео vkvideo.ru/video-234056226_456239020
Я уже пробовал сделать это на герконах, но оно сломалось: mysku.club/blog/aliexpress/93791.html
Настала очередь датчиков холла. Т.к. у меня умным домом рулит raspberry то мне нужен цифровой датчик, на 3.3v. Оказывается производится уже готовая платка HW-484 V0.2 на датчике холла 49E и компараторе LM393.
Модуль
Несмотря на то, что датчик 49E биполярный, модуль реагирует только на одно направление магнитного поля, и как попало магнит клеить нельзя, нужно проверить полюс на который он реагирует и так клеить.


Шум на промежуточных значениях
Когда я установил датчики в дверь обнаружилось, что на одном из них, на выходе шум, а не постоянное значение. Выяснилось, что на промежуточных значениях расстояния до магнита сенсор генерирует шум на цифровом выходе. Я думал, скорректирую резистором, но нет, никакие кручения не помогли, помогло лишь наклеивание второго магнита. Такое поведение наблюдается на всех платах, и новых, и тех что я установил в дверь.

Снял пару видео с происходящим vkvideo.ru/video-234056226_456239018 vkvideo.ru/video-234056226_456239019Программная фильтрация шума
Тем не менее, даже на режиме когда датчик выдаёт постоянное напряжение периодически есть прострелы до 0 и обработчик на детекторе фронтов генерирует ложные открытия/закрытия. Возможно это потому, что я удлинил провода. Я выяснил это когда уже всё было зашито и лезть разбирать откос не очень хотелось. Я переделал на периодический опрос пина и реакцию если два опроса подряд с одинаковым значением, стало стабильно.Инсталляция в дверь
Магнитики 5x1мм, на одном из замков магнитиков наклеено два. Щели в двери достаточно, ничего не задевает, клей препятствует тому чтобы случайно смахнуть их одеждой. Клеил на Cosmo CA-500.200. Клея надо совсем чуть-чуть, магнит разгоняется когда летит к ригелю и разбрызгивает клей, получилось не очень аккуратно, но кто их там разглядывает. В местах отмеченных стрелкой я просверлил отверстия и просунул туда датчики, закрепив на термоклей. Места в раме оказалось достаточно и ригель даже с 2мм магнитами не задевает.



Монтаж на DIN рейку
Закрепил на тонкий текстолит стяжками, а этот текстолит на изоляторы нулевой шины.
Аппаратное решение проблемы дребезга добавлением гистерезиса
В комментариях опубликовали схему модуля и доработку mysku.club/blog/diy/105120.html#comment4748676, нужно установить резистор в несколько мегаОм между ногами 1 и 3 микросхемы, я впаял 2 мегаом, проблема дребезга полностью решена.
Видео vkvideo.ru/video-234056226_456239020
Самые обсуждаемые обзоры
| +65 |
3396
123
|
| +50 |
1495
31
|
| +81 |
3713
82
|
И хде тогда я вас спрашиваю тут умный дом-то?..
А это не совсем умно :)
Единственная проблема — ригеля в большинстве идут заподлицо с кромкой двери и придётся немного просверлить их, чтобы вставить магнит.
Вообще датчик открытия офигенно полезная в своей дешевезне вещь. Я на нём выносной поплавковый датчик делал.
Мой датчик — это цилиндр диаметром около 8мм, длиной порядка 50мм.
Установил его во внутренней полости коробки двери через отверстие для ригеля. Ничего даже сверлить не пришлось.
Думал поставить две штуки тандемом, чтобы определять два положения ригеля (один оборот ключа или два). Но пока не придумал для чего это надо.
Регулировка вверх-вниз осуществляется вкручиванием по резьбе. За 5 лет работы она не потребовалась.
Чувствительная зона датчика 2-3мм над ним — он только там чувствует металл. Что там дальше ему уже не важно.
Взял оптический датчик приближения (который ИК светодиод в паре с фотодиодом) и поставил его вместо датчика Холла. И все.Все шикарно работает. Стабильно, без глюков, с длинными проводами.
Тоже в виде готовой платки с Али.
Думал даже про лазерный детектор, чтобы отслеживать количество оборотов ключа (степень выдвижение ригеля), но забил «на потом».
Пример: https://aliexpress.ru/item/1005003801219350.html
Датчик нужно разместить внутри коробки. Там тесно и нет удобного доступа для монтажа. Работать нужно через отверстия, как гинеколог с проктологом :)
Также нужно предусмотреть регулировку положения
Надёжность микрика, наверное, высокая, но к бесконтактному датчику все же больше доверия
Вот так у меня размещен микрик. и не надо никаких магнитов, холла.
Да, и как туда питание подавать?
Датчик в коробке абсолютно незаметен
Согласен, это лучший вариант. Без подколок согласен.
Но если кому интересны варианты как подать питание на дверь, то пусть посмотрит. Когда я ставил себе на дверь камеру-глазок, ещё аналоговую, я про такие переходы не знал.
Кстати есть ещё другой вариант.
Жаль, что с разбегу только дорогие нашел
Ещё один вариант — концевик в дверной коробке, в виде микрика с роликом, на который наезжает ригель замка. Вопрос в надёжном креплении концевика.
Неожиданное применение датчика Холла, которое я видел — датчик закрытия крышки матричного принтера Epson LQ-2550 конца 80х, обычно в таких местах используются простые микровыключатели. Но там сам принтер сплошной оверинжиниринг.
Понять бы его природу, чтобы как-то побороться с такой напастью…
Сильно ограничивает область допустимых применений…
Возникла идея добавить какой-то дожиматель сигнала, чтобы давал уверенную сработку. Датчик нормально замкнутый, если снять разъем, светодиод включается, микросхема срабатывает, как на магнит.
Разработчик от поддержки несколько самоустранился, сказал, что должно работать от мебельного, и изобретать новую версию не будет, поскольку нет рынка сбыта…
там вроде, самое простое и надёжное решение, как раз геркон с магнитиком
магнитик на торец ригеля, а геркон в дверную коробку, хоть напротив, хоть сбоку, хоть снизу
или два, три геркона, в общем, варианты всякие
можно переключающийся геркон поставить для большей информативности
Вот ещё одно, правда, просто автономный индикатор.
Самые дешевые по 250 руб покупал от LifeControl. Работают по году и более от батарейки. Куда проще, мне кажется, чем тянуть провода к двери.
mysku.club/blog/diy/82501.html
Кнопка*, которая нажимается ригелем и размыкается и светодиод. Забыли закрыть — лампочка горит.
*Точнее — 2 кнопки последовательно на замок и защелку.
Работает лет 10 уже, не меньше.